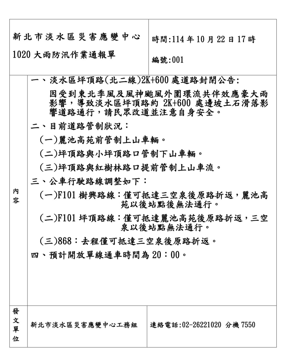
一、 淡水區坪頂路 北二線 )2K+600 處道路封閉公告因受到東北季風及風神颱風外圍環流共伴效應豪大雨影響,導致淡水區坪頂路約 2K+600 處邊坡土石滑落影響道路通行,請民眾改道並注意自身安全。
二、
目前道路管制狀況:
一 麗池高苑前管制上山車輛。
二 坪頂路與小坪頂路口管制下山車輛。
三 坪頂路與紅樹林路口提前管制上山車流。
三、
公車行駛路線調整如下:
一 F101 樹興路線:僅可抵達三空泉後原路折返,麗池高苑以後站點後無法通行 。
二 F101 坪頂路線:僅可抵達麗池高苑後原路折返,三空泉以後站點無法通行 。
三 868:去程僅可抵達三空泉後原路折返 。
四、預計開放單線通車時間為 20:00。
二、
目前道路管制狀況:
一 麗池高苑前管制上山車輛。
二 坪頂路與小坪頂路口管制下山車輛。
三 坪頂路與紅樹林路口提前管制上山車流。
三、
公車行駛路線調整如下:
一 F101 樹興路線:僅可抵達三空泉後原路折返,麗池高苑以後站點後無法通行 。
二 F101 坪頂路線:僅可抵達麗池高苑後原路折返,三空泉以後站點無法通行 。
三 868:去程僅可抵達三空泉後原路折返 。
四、預計開放單線通車時間為 20:00。


